Numer katalogowy: 31-338
Moduł ZTA31338 konwertujący sygnał magistrali UART do RS485. Oparty na układzie MAX 485
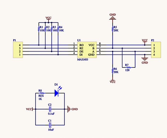
Opis wyprowadzeń:
- DI - wejście danych z magistrali UART do RS485
- RO - odbiór danych z RS485 do magistrali UART
- DE - Data Enable - jeżeli w stanie wysokim - możliwe nadawanie na magistrale RS485, jeżeli w stanie niskim - nadawanie zablokowane
- RE - Read Enable - jeżeli w stanie niskim to odbiór z magistrali RS485 możliwy.
- Vcc - napięcie zasilania 5V
- GND - masa